-
OILW 行走减速机
产品特点
1.采用多级行星齿轮传动方式,高效率传递,低噪音运行。
2.内置弹簧加载液压释放多片式停车制动器;
3.采用通用模块化设计,互换性强
4.采用新型的高强度轴承组合可以承受外部的轴向和径向力
5.径向尺寸小,传动效率高,低速稳定性好,噪音低。
-
应用范围
适用于公路或者非公路的由轮式或履带驱动的车辆或驱动装置上,如挖掘机、摊铺机、钻探机械、掘进机等设备。
1.采用多级行星齿轮传动方式,高效率传递,低噪音运行。
2.内置弹簧加载液压释放多片式停车制动器;
3.采用通用模块化设计,互换性强
4.采用新型的高强度轴承组合可以承受外部的轴向和径向力
5.径向尺寸小,传动效率高,低速稳定性好,噪音低。
以下数据为实测所得,仅用于对产品描述及应用参考,因实际使用等诸多原因,不视为产品实际应用的性能保证。英特姆保留对样品中的产品参数、尺寸及其性能进行修改的权利,如有变更,恕不另行通知。版权所有,禁止未经过宁波欧易及英特姆公司书面授权的任何局部或整体内容复制与使用。
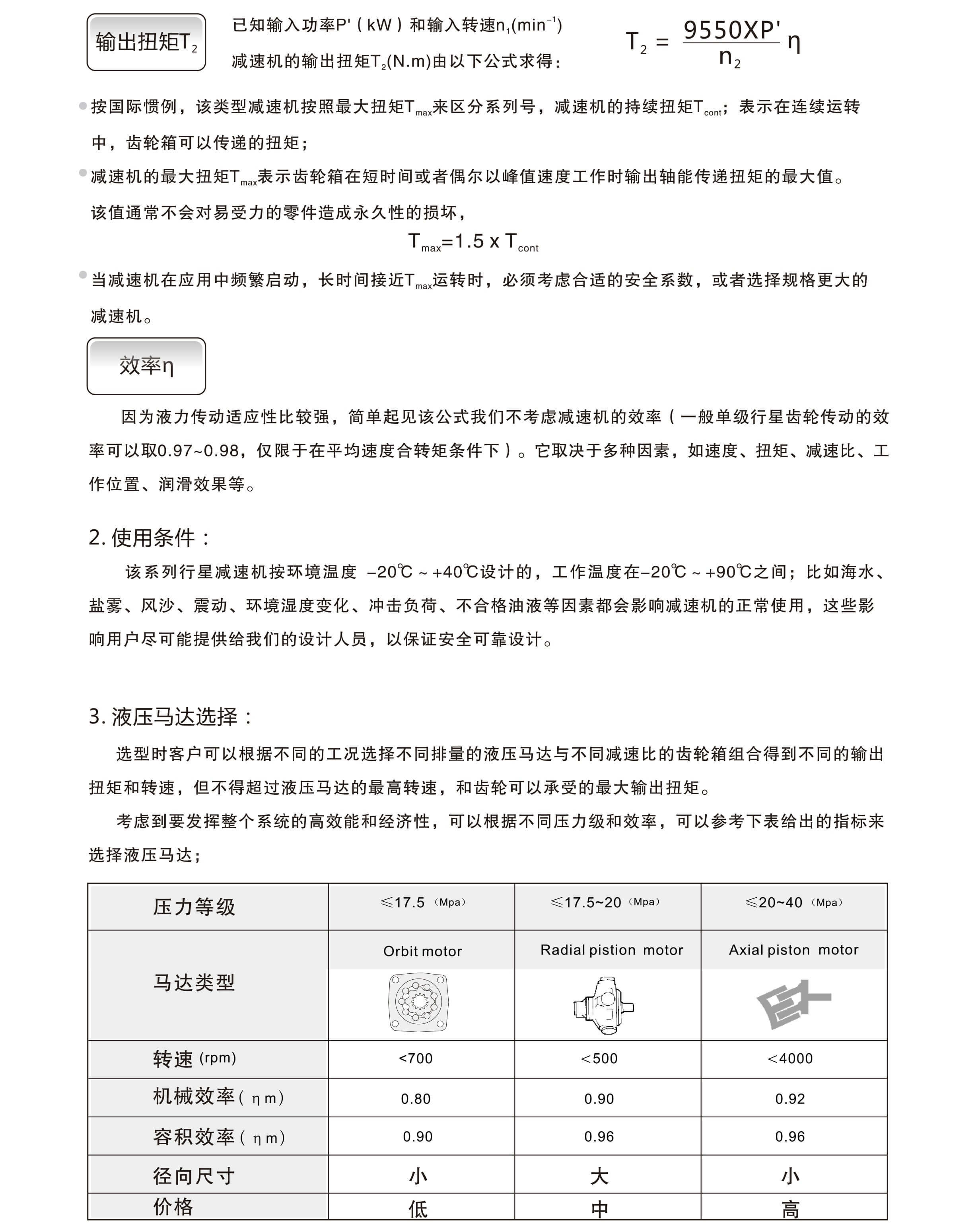
| 型号 | 最大扭矩 (N.m) | 减速比 i | 最大输入速度 (rpm) | 最大使用压力 (Mpa) | 最大制动扭矩 (N.m) | 制动器开启压力 (Mpa) | 液压马达型号 | 重量 (kg) |
OILW002006B![]() | 2200 | 6.2 | 350 | 21 | 230 | ≥1.3 | 2K-200 | 38 |
OILW005020DB![]() | 5000 | 20.3 | 1500 | 25 | 295 | ≥1.6 | A2FM45 | - |
OILW007025DB![]() | 7000 | 24.9 | 500 | 21 | 420 | ≥1.8 | 2K | 52 |
OILW007025D![]() | 7000 | 25 | 500 | 21 | -- | -- | 2K | 44 |
OILW010024DB-A6V![]() | 10000 | 24 | 500 | 21 | 420 | ≥1.8 | A6V080 | 77 |
OILW010025DB![]() | 10000 | 25.15 | 500 | 21 | 450 | ≥1.8 | 2K | 61 |
OILW010037DB-M02![]() | 10000 | 37.4 | 500 | 21 | 400 | ≥1.8 | 2K-100 | 77 |
OILW018045DB![]() | 18000 | 45 | 1500 | 25 | 625 | ≥1.8 | A2FE56/63-Z | 125 |
OILW018*TB![]() | 18000 | 78 102 106.81 | 1500 | 25 | 450 | ≥1.8. | A2FE56/63-Z | 116 |
OILW024130TB![]() | 24000 | 130.33 | 1500 | 25 | 450 | ≥1.8 | A2FE56/63-Z | 128 |
OILW036*TB![]() | 36000 | 67 78.4 100 116.5 139.86 | 1450 | 25 | 700 | ≥1.8 | A2FE80/90-A | 166 |
OILW050*TB![]() | 50000 | 84.2 91.1 99.8 125.7 146.4 84.24 | 1450 | 25 | 700 | ≥1.8 | A2FE80/90A | 206 |
OILW060*TB![]() | 60000 | 86.5 94.8 105.5 119.8 139.9 169.9 | 1450 | 25 | 800 | ≥1.8 | A2FE107/125--Z | 260 |
OILW080*TB![]() | 80000 | 76.7 99 110.9 126.9 149.9 185.4 | 1450 | 25 | 650 | ≥1.8 | A2FE107/125-Z | 391 |
加载更多>>